正妹av
ENGLISH |
中文
正妹av概况
正妹av简介
|
现任领导
|
组织架构
|
联系我们
师资队伍
教师名录
人才培养
本科教育
|
研究生教育
|
继续教育
科学研究
基本情况
|
成果展示
|
实验平台
党群工作
党建工作
|
纪委工作
|
工会工作
|
离退工作
|
统战工作
学生工作
学生党建
|
学生风采
|
学工队伍
招生就业
招生工作
|
就业工作
校友园地
校友活动
|
校友捐赠
诚聘英才
招聘信息
常用下载
资料文件
学生工作更多
正妹av公告
|
学生党建
|
学风建设
|
学工动态
|
学生风采
交流合作
学术交流
正妹av
正妹av概况
正妹av简介
现任领导
组织架构
联系我们
师资队伍
教师名录
人才培养
本科教育
研究生教育
继续教育
科学研究
基本情况
成果展示
实验平台
党群工作
党建工作
纪委工作
工会工作
离退工作
统战工作
学生工作
学生党建
学生风采
学工队伍
招生就业
招生工作
就业工作
校友园地
校友活动
校友捐赠
诚聘英才
招聘信息
常用下载
资料文件
导航栏
教育教学
当前位置:
正妹av
>
教育教学
>
本科教育
>
培养方案
>
往年培养方案
>
正文
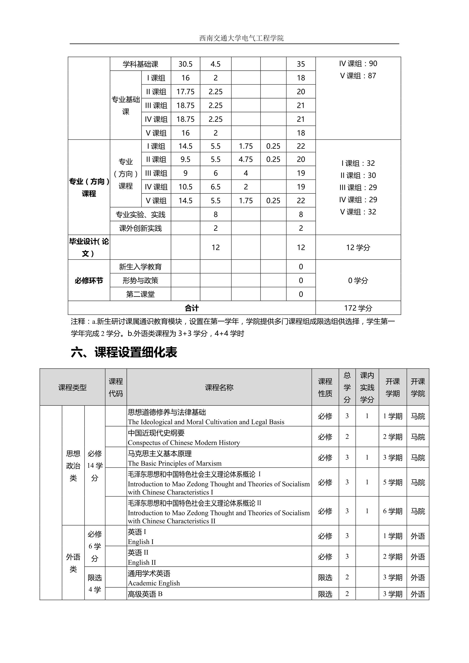
2016级电气工程及其自动化专业培养方案
2016年08月25日 00:00
点击数:
本科教育
专业简介
正妹av公告
管理规章
培养方案
教材建设
教学成果
研究生教育
学科简介
正妹av公告
管理规章
招生工作
培养方案
研究生导师
继续教育
继续教育简介
培训
网络教育
招生工作
委员会&督导组
学院教授委员会
学院学位分委员会
本科生教学督导组
研究生教学督导组
最新更新